Oct 2024 - May 2025
Designing ZeroTier Central
From a 'Black Box' to a User-Centric Platform: Defining the Future of ZeroTier Central
In 2024, I joined ZeroTier as the first and sole product designer to help pivot an open-source networking tool into an enterprise SaaS.
The stakes: either 2.5x revenue to get funding, or we run dry.
Under Non-Disclosure Agreement
A substantial part of my work at ZeroTier can’t be shown to protect the client’s intellectual property.
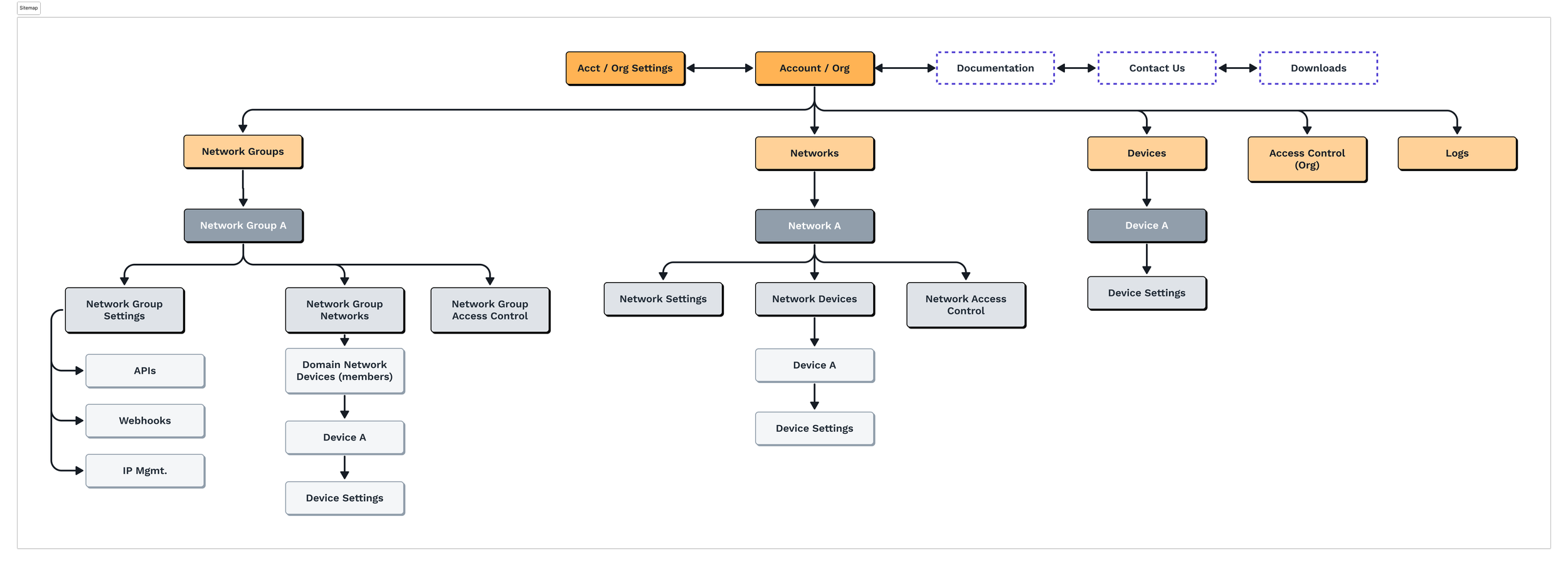
ZeroTier Central Before & After
01/ Summary
Key Challenges
Outdated UX, confusing setup; missing enterprise features, no org-level controls; high drop-off before first value; no design system; no design culture
Team
5 network engineers, 1 designer (me), project manager, & 3 go-to-market (GTM)
My Role
Sole product/UX/UI designer; design leader/advocate; co-product leader; UX researcher
Methods
UX Audit
Competitive analysis
Onboarding conversion rate optimization
Customer & internal interviews
Networking domain research
Personas
Design system
Workshops
Ideation
Mockups
Prototypes
Analytics environment
Concept strategy
Research
Product vision
Content
UX/UI design
Design library
Testing & refinement
Scope
Central V2 redesign
ReBAC model
Onboarding overhaul
Design system (Vuetify-compatible)
Enterprise readiness
Team design process
Project management process
Outcomes
I led strategy, research, and design for a ground-up Central admin redesign, fixing a broken onboarding flow and adding enterprise-ready controls. I built a design system, ran rapid experiments that moved onboarding conversion from ~20% to ~60% in under two months, and grew ARR from $2M → $5M, unblocking enterprise adoption, and supporting the next funding round.
What is ZeroTier?
ZeroTier is a software-defined overlay network. You install a tiny agent on laptops, servers, VMs, containers, or IoT devices, then join them to a virtual network you manage in a web console (Central).
ZeroTier handles identity, NAT traversal, encryption, routing, and access rules, so teams get private, LAN-like connectivity across homes, offices, data centers, and clouds without hardware or traditional VPN hassle.
How does ZeroTier help?
ZeroTier makes it easy to create secure virtual networks that connect devices and clouds as if they were on the same local network.
02/ The Challenge
A powerful networking core wrapped in a confusing, dated admin UI.
ZeroTier was shifting from a community-driven product to an enterprise SaaS. The networking tech was strong, but the admin experience and UI was dated, inconsistent, feature-poor, and offered little guidance—especially around advanced tools (Flow Rules, Managed Routes, DNS, etc.).
Only ~10-20% of users successfully connected two devices, our core activation metric.
And critical enterprise expectations—access modeling, auditability, centralized control, and clarity at scale—were missing.
The Old Central’s unimpressive, outdated, barebones UI
-
Business Goal
Shift from 15% large organizations to 40%+ supporting the company's strategic pivot to enterprise SaaS and the goal of driving product-led growth from $2M to $5M+ in ARR.
-
User Problem
The existing UI was "not user-friendly" and lacked basic affordances. More critically, the onboarding flow had a significant drop-off rate for the company's core activation metric: getting a second device connected and communicating.
-
Enterprise Gap
The platform was missing features critical for enterprise adoption, such as a scalable access control model and clear guidance for advanced networking tools.
-
Sales-Led Culture
Unfortunately, the venture builders perceived design as mostly a decorative element to their ideas, rather than a strategic value-add. If design was going to have a more significant impact, I would need to demonstrate its value promptly and advocate for a design-centric approach that prioritizes customer needs.
03/ Direction & Research
Phase 1: Becoming the Expert
Phase 2: Building a Strategic, User-Centric Culture
Phase 3: Research
Phase 1: Becoming the “Expert”
Rather than jumping into research and design, my first challenge was to deeply understand the complex world of software-defined networking. I took it upon myself to...
Digest all of the help docs
Took a course in Networking Fundamentals
Met with all of the network engineers regularly
Phase 2: Building a Strategic, User-Centric Culture
My next challenge was to introduce a user-centric design process into a sales-led culture focused on short-term wins and UI-polishing.
The existing process was:
1.Leadership comes up with idea
->
2.Developers start working
->
3.Designed tasked with making it look good
This was leaving a lot of design’s value off of the table. And initially, leadership was hesitant to broader changes.
I built trust by delivering quick UI improvements while simultaneously advocating for the strategic value of design and user research.
To advocate and position design’s real value, I:
Proposed for a customer-centric, data-informed product development process.
Facilitated cross-functional workshops to align on goals and key results.
Identified "design advocates" within engineering, marketing, and business teams to foster continuous collaboration.
Established regular feedback loops from sales to product.
Led interviews and conducted research to empathize with users and crafted personas the team could orient around.
This approach successfully gained stakeholder buy-in, allowing me to establish the company's first formal research practice and shift the team's focus from repackaging features and cosmetic updates toward solving core customer problems.
Workshop Facilitation
I facilitated several workshops to align the team around a shared, user-centric vision for the next six months.
We identified and prioritized core customer needs, used those insights to hone our unique value propositions, and defined ambitious yet realistic OKRs.
The outcome was defined OKRs and an initial product roadmap that empowered the team. I facilitated several more future state workshops that are unfortunately protected from being shared.
Phase 3: Research
With a clearer understanding of the tech, problem space, and direction, and a little more wiggle room to center the voice of customer, I led a mixed-methods research program to help us understand where our greatest opportunities lay:
-
UX Audit
Find usability issues, analyze the flow, and spot areas for improvement.

-
Competitor Review
A competitor review identifies strengths and weaknesses in the market, uncovers opportunities for differentiation, and informs strategic decisions to improve product design and user experience.

-
ZeroTier Infrastructure Mapping
In order to understand what I (design) could influence, it was critical to understand all of the parts and how ZeroTier worked.

-
Community Forums Review
I read through the community forums, tracking recurring issues.

-
Interviews
Getting in touch with even just a few of our customers provided a tremendous amount of perspective and prioritization of our other research. Interviews included stakeholders and 6 enterprise customers.

-
App Store Reviews
I scoured Android Play Store and Apple App Store Reviews and distilled the common themes.

-
Analytics Review
I studied our PostHog analytics funnels to understand behavior and engagement. The first obvious insight was how poor our onboarding conversion was — only ~10-20% were successfully connecting two or more devices to their networks.

Personas
Creating personas helped in tailoring the copy, features and functionality to the specific preferences, behaviors, and needs of our various user groups
Research take-aways
Our research revealed that while ZeroTier's core technology was powerful, the Central management platform was a major source of friction, hindering both new user adoption and enterprise scalability. I synthesized our challenges into three core problem areas, which then informed our prioritized solutions.
1. Serious Enterprise features missing
Compared to competitors, ZeroTier was very feature light, and the features we did have weren’t robust, refined or easy to use. Features missing:
Access Control
Virtual Firewall
Network Performance Metrics
Network Topology
Device Provisioning
Centralized Admin Control
SSO and Device Login
2. A Broken First Impression: The New User's "Wall of Confusion"
The user journey for a first-time user was fundamentally broken, leading to confusion and abandonment.
A Disjointed Handoff
Very Lengthy Onboarding
No Stepped Wizard
3. A "Black Box" for Everyone: The Lack of Visibility
Across the board, users described the system as a "black box." When a connection failed, Central offered no help.
No Diagnostic Tools
Inconsistent Status
No 2-Way Communication to Apps
4. An Untenable Experience at Scale: The Administrator's Nightmare
For our most valuable enterprise customers, managing ZeroTier Central at scale was a manual, time-consuming, and error-prone process.
No Group-Based Management
Lack of Automation Hooks
5. Many Personas to Solve for
ZeroTier works for a wide variety of persona needs, use cases, and industries, so designing in ways that supports all of these while finding opportunities to customize for unique needs would be critical.
04/ Solutions
To address these issues, I took a phased approach. First, I facilitated a cross-functional workshop to brainstorm and prioritize changes and features. This resulted in a clear, data-backed plan focused on delivering immediate user value.
Phase 1: Information Architecture
Phase 2: Layout & Page Patterns
Phase 3: Design System
Phase 4: Onboarding
Phase 5: Wireframes
Phase 6: User Testing
Phase 7: Iteration & Launch
Phase 8: Future Features
Phase 9: Migration Plan
Phase 1: Information Architecture
Central’s existing site structure was flat and minimal, which kept things simple but lacked the organization and grouping that enterprise customers need.
The goal was to keep the same flat access but also allow for grouping.
Phase 2: Layout & Page Designs
Because networking is so complex, one of the overarching goals for the design was simplicity. This was even more important than usual because we planned on adding in new features like topology maps, performance metrics, and access control. So the challenge became how to add value without clutter and confusion.
Phase 3: Design System
Over the many years that ZeroTier was in existence, it got by without any component design system. And that led to the inevitable inconsistencies and frankensteined rework. It was time for a change!
Once the team decided on Vue.js, the JavaScript framework, and Vuetify, a Material Design component framework, it was my job to understand those systems and design a Vuetify-friendly design system.
I created reusable design components and style guidelines to establish a standardized visual language. This made it easier to maintain a cohesive look and feel across all interactions.
-
Rounding, Spacing and Grids

-
Colors, Elevation and Opacity

-
Typography

-
Icons

-
Buttons

-
Inputs

-
And much more!

Phase 4: Onboarding
10%
Only
of new users connect 2 or more devices within the first week ! 😧
Before getting into the dashboard redesign, it became apparant that we needed to stop the bleeding. Only ~10% of new users connected two or more devices—our core activation metric.
I transformed a lengthy, disjointed, and confusing first-run experience into a guided, intuitive, personalized, and accessible journey.
Key Features:
A Guided Setup / Onboarding Wizard to walk users through connecting their first two devices
Auto-populating device info (like OS and hostname) in Central to make authorization clear and simple
Good handoff between device apps and Central
The new onboarding flow
Within 2 months, the onboarding conversions went from 10-20% (depending on how we measured) to over 60%!
Phase 5: Wireframes
Design time!
I facilitated a workshop to help prioritize our MVP.
Phase 6: User Testing
These were big changes underway and it was CRITICAL to ensure we did what we could to reduce errors and frustration before launch.
I launched a user test on userinterviews.com and recruited folks who matched our personas.
And we walked away with some pretty compelling action items.
Here are some focused on improvements to access control:
Phase 7: Iteration & Launch
Using the insights from the user research, I got to work on the high priority fixes before launch.
Voice of Customer Program
To set us up for success, I established ZeroTier’s Voice of Customer program which laid out the customer feedback loops and ongoing research.
Phase 8: Future Features
While the engineers were hard at work on building the MVP, I turned my attention to exploring and developing the powerful future features the team was most excited to get to next.
Feature Ideas
For each of the team’s ideas, I created a low-fidelity visuals, and defined the user needs and product requirements. I then led the team through a RICE prioritization workshop to hone our product roadmap.
For our most prioritized ideas, I created higher fidelity wireframes and prototypes to share with the board and investors to help paint the picture of where we were headed!
Phase 9: Customer Migration
With the new Central up and running and our future plans laid out, our final challenge was to transition our tens of thousands of existing customers’ networks, settings, devices, settings, etc. to the new Central.
I started by mapping out the flows.
05/ Outcomes & Reflection
The engineering team would spend the next two months iterating and releasing more and more improvements. By the time we were finished, we had successfully launched the new Central, significantly improving onboarding, engagement, and satisfaction, and had grown recurring revenue from ~$2m to over $5m. This helped secure investors and an attractive valuation at the next round of funding.
Successes
More than doubled the core user activation metric by redesigning the new user onboarding flow in ZeroTier Central, significantly reducing friction and time-to-value for new customers.
Established ZeroTier's first design system, built in Figma with parity to the Vuetify component library, which streamlined developer handoffs and significantly accelerated UI development velocity.
Introduced a scalable, intuitive Access Control system (ReBAC) to ZeroTier Central, directly solving a critical enterprise blocker by replacing a confusing legacy model with clear, flexible permissions.
Championed and embedded a user-centric, data-driven design process into a historically sales-led engineering culture, using foundational research and clear design artifacts to align product strategy and resolve cross-functional debates.
Contributed to ZeroTier's product-led growth during a critical pivot to enterprise SaaS, ensuring the core platform evolved to meet the needs of a sophisticated, expanding customer base.
Learnings
Navigating Complexity in Technical Domains: Deeply understanding the intricacies of software-defined networking was crucial. It underscored the importance of proactive self-education and persistent questioning to effectively translate complex technical requirements into intuitive user experiences.
Building Design Culture from Scratch: Establishing a design practice in an engineering- and sales-led startup required a strategic blend of delivering quick, tangible wins (like UI modernizations) while consistently advocating for long-term, user-centered value creation.
Balancing Vision with Reality: Maintaining a long-term product vision was essential, but so was the pragmatism of adapting to shifting leadership directives and engineering constraints. It taught the value of finding the highest-impact, lowest-effort solutions to deliver continuous value in a fast-paced environment.
What’s next?
Redesigning the Apps & CLI: the desktop in mobile apps are long overdue for a redesign, and broader reimagining of what role and value they serve in our customers lives.
Deepening Network Observability: Integrate comprehensive diagnostic tools and network health dashboards directly into Central to empower administrators with real-time insights and troubleshooting capabilities.
Put the Funding to Work: With Series B funding, ZeroTier will now get to work on scaling the team to fulfill the roadmap we worked to build.